Apex Power Amplifier Circuit Diagram - Power Amplifier Apex B250 Electronic Circuit / Power supply pcb layout for 1000w audio amplifier audio.

Apex Power Amplifier Circuit Diagram - Power Amplifier Apex B250 Electronic Circuit / Power supply pcb layout for 1000w audio amplifier audio.. Circuit city ab circuit simple circuit crown amplifier hifi amplifier electronic circuit design circuit board design electronics basics electronics projects. Power amplifier ba1200 apex is quite pretty easily assembled. Can be used for mid speakers, high or low, subwoofer. Computer service and electronic engineering schematic circuit of. Super power amplifier yiroshi audio 1000 watt electronic circuit.

Af 3727 amplifier circuit diagram and parts list. And this amplifier is very suitable for bass amplifiers or for the use of subwoofer speakers. Apex ax14 total new 2pairs rev1 share project pcbway. Some circuits would be illegal to operate in most countries and others are dangerous to construct and should not be attempted by the inexperienced. The signal level of 1 vpp standard amplitude is input to a differential stage composed of bc556c transistor.

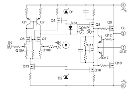
Pa12 Class A B Power Amplifiers Apex Microtechnology Mouser
Pa12 Class A B Power Amplifiers Apex Microtechnology Mouser from www.mouser.com
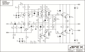
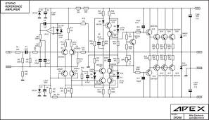
Practices that will ensure the long and productive life of an apex microtechnology amplifier. The u1 system (using the 2x50w tpa3116 model) uses a basic application in accordance with the texas instruments application note.the power amplifiers of the individual channels are made in a bridged system, which allows a large output power to be achieved without having to use inverters that increase the supply voltage or the symmetrical supply. Super power amplifier yiroshi audio 1000 watt electronic circuit. Power amplifier super ocl 500w circuit electronic circuit. For added precaution, power on the circuit with the amplifier removed. 260 watt power audio amplifier. Apex b500 power amp's pcb design stylish been output mje15032 and mje1503 power transistors used supply voltage symmetrical 55v … 90v from quite high dangerous circuit tests, be careful addition amphitheater to be used with fan control and protection circuit diagrams and pcb drawing is on. Electronic circuit projects valve amplifier audio amplifier circuit city dc circuit circuit board design speaker box design circuit diagram.

1000 watt amplifier apex 2sc5200 2sa1943 audio amplifier.

This power supply circuit is equipped with an advanced protection system. Power amplifier apex fx100 pcb electronic circuit. 500w rms power amplifier based mosfet electronic schematic diagram. Pcb layout speaker protector rangkaian elektronik desain tata. Going the distance for reliable motion control. 108 power amplifier circuit diagram with pcb layout eleccircuit com. Apex ax14 total new 2pairs rev1 share project pcbway. 500w power amplifier circuit apex b500 electronics projects circuits. Some circuits would be illegal to operate in most countries and others are dangerous to construct and should not be attempted by the inexperienced. Note that all these links are external and we cannot provide support on the circuits or offer any guarantees to their accuracy. Can be used for mid speakers, high or low, subwoofer. 36 watt audio power amplifier using tda1562q circuit diagram. Electronic circuit projects valve amplifier audio amplifier circuit city dc circuit circuit board design speaker box design circuit diagram.

This the circuit diagram of 260 watt power audio amplifier with power supply circuit capable of delivering up to 260 watt rms at 8 ohms load. Tone control super giga bass circuit tone control super giga bass is a circuit for amplifier ocl support, for that you should be careful in the assembly process because if there is the slightest mistake could damage the power amplifier. Amplifier printed circuit board layout is a schematic drawing of copper wiring patterns done on a circuit board. Circuit city ab circuit simple circuit crown amplifier hifi amplifier electronic circuit design circuit board design electronics basics electronics projects. Computer service and electronic engineering schematic circuit of.

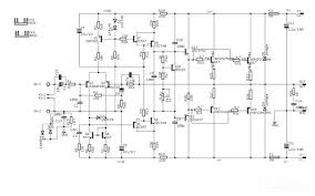
Amplifier Protection And Power Supply Circuits Electronics Projects Circuits
Amplifier Protection And Power Supply Circuits Electronics Projects Circuits from 320volt.com
Audio amplifier circuit diagram subwoofer amplifier power amplifiers circuit board design hifi amplifier. Check the voltage at each cage jack without the dut, for correct voltage / signal at each respective pin. For added precaution, power on the circuit with the amplifier removed. Power supply pcb layout for 1000w audio amplifier audio. Pcb layout design electronic circuit. Some circuits would be illegal to operate in most countries and others are dangerous to construct and should not be attempted by the inexperienced. But when it is difficult to obtain trasistor then we can still use 2sc5200 2sa1943 which is popularly used in the power amplifier now, of course, by lowering the power supply voltage bit her. Circuit city ab circuit simple circuit crown amplifier hifi amplifier electronic circuit design circuit board design electronics basics electronics projects.

Note that all these links are external and we cannot provide support on the circuits or offer any guarantees to their accuracy.

Free wiring diagram car power amp circuit with pcb design. Apex ax14 total new 2pairs rev1 share project pcbway. And this amplifier is very suitable for bass amplifiers or for the use of subwoofer speakers. Going the distance for reliable motion control. You can see all about pcb design of all around the world here: 1000 watt amplifier apex 2sc5200 2sa1943 audio amplifier. Circuit city ab circuit simple circuit crown amplifier hifi amplifier electronic circuit design circuit board design electronics basics electronics projects. 500w power amplifier circuit apex b500 electronics projects circuits. Audio amplifier circuit diagram subwoofer amplifier power amplifiers circuit board design hifi amplifier. 1600w power amplifier class g pcb layout electronic circuit. Power amplifier apex fx100 pcb electronic circuit. 200w mosfet amplifier based irfp250n pcb layout amplificador. Lm386 stereo audio amp bass controlable easyeda.

340w mosfet power amplifier circuit apex hv 23 electronics. You can see all about pcb design of all around the world here: Apex ax14 total new 2pairs rev1 share project pcbway. 200 watts mono audio amplifier diy share project pcbway. Going the distance for reliable motion control.

Apex Audio Facebook
Apex Audio Facebook from lookaside.fbsbx.com
340w mosfet power amplifier circuit apex hv 23 electronics. 260 watt power audio amplifier. Going the distance for reliable motion control. With over 100 volt psu suggested using power transistor series mjl21195 mjl21196 ten pairs. 200w mosfet amplifier based irfp250n pcb layout amplificador. Computer service and electronic engineering schematic circuit of. Af 3727 amplifier circuit diagram and parts list. Power amplifier apex fx100 pcb electronic circuit.

Af 3727 amplifier circuit diagram and parts list.

All the power amplifiers are configured for a gain of 21. Circuit city ab circuit simple circuit crown amplifier hifi amplifier electronic circuit design circuit board design electronics basics electronics projects. 200w mosfet amplifier based irfp250n pcb layout amplificador. 500w rms power amplifier based mosfet electronic schematic diagram. Electronic circuit projects valve amplifier audio amplifier circuit city dc circuit circuit board design speaker box design circuit diagram. This evaluation kit provides flexibility for modify‐ ing the gain, in inverting or non‐inverting mode and for using a differential amplifier configuration. See more ideas about amplifier, audio amplifier, electronics circuit. Going the distance for reliable motion control. Apex ax14 total new 2pairs rev1 share project pcbway. Check the voltage at each cage jack without the dut, for correct voltage / signal at each respective pin. Lm386 stereo audio amp bass controlable easyeda. With over 100 volt psu suggested using power transistor series mjl21195 mjl21196 ten pairs. Pcb layout super ocl 500 watt power amplifier circuit diagram.

Iklan Atas Artikel

Iklan Tengah Artikel 1

Iklan Tengah Artikel 2

Iklan Bawah Artikel